当前位置:
首页
/
走进荷塘
/
投资荷塘
/
投资政策
/ 稿件页
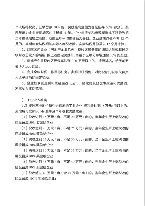
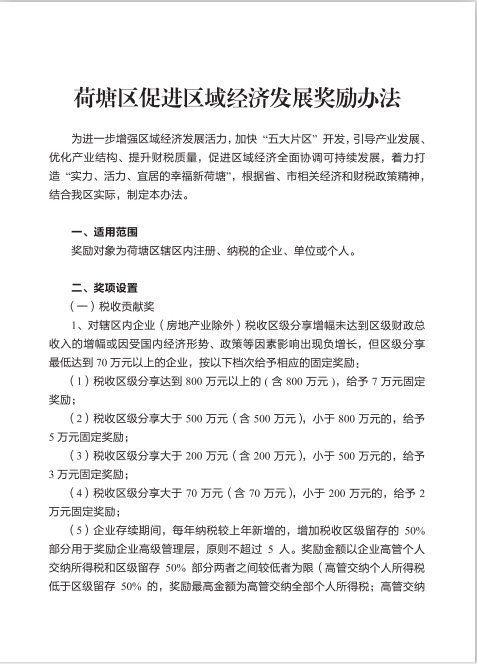
荷塘区促进区域经济发展奖励办法
来源:区商粮局
作者:办公室
发布时间:2020-12-18
访问量:次
字体大小:
放大
缩小
责任编辑:商务和粮食局
分享到: